请关注"NTCE讯考"

面试真题

2018上半年高中语文教师资格证面试真题:优美的汉字 答案

整理编辑:广西教师资格证网  发布时间:2019-05-16  浏览量:()

高中语文《优美的汉字》

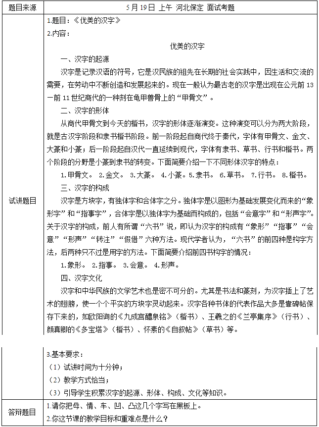
一、考题回顾

11.png

二、考题解析

【教学过程】

(一)情境导入

曾经有位名人说过:世界上有一个伟大的国家,她的每个字,都是一首优美的诗,一幅美丽的画。这个国家就是中国。我国的汉字文化历史悠久,是文明传承至今的重要载体,今天就让我们一起来了解一下神奇有趣的汉字。

(二)以小组为单位展示探究成果

1.汉字的起源

2.汉字的形体

3.汉字的构成

4.汉字的文化

(三)根据课堂所学知识解决语文学习实际中的问题

1.标示出下列成语书写错误汉字,根据汉字构成的有关知识说说错误的原因。

浮想联篇(翩)、损身不恤(殒)、阴谋密计(秘)、以逸代劳(待)

2.我们今天的姓名就包含着很多意义,姓、氏、名、字包含着很重要的信息,联系今天所学知识,初步解读自己名字的意义。试着为自己起一个“字”。

(四)我检测

1.甲骨文距今有________多年的历史,发现单字约________个,具有________特征。

2.汉字发展经历________、________、________、________、________、________、________、________八个阶段。

3.分别举出5个象形、指事、会意字(教材上的除外),并对特点作简要分析。

4.形声字在现代汉语中所占比例在90%以上,整理形声字六种结构方式,填写下表。

位置结构 例字(至少写出3个)

结构位置

上形下声

下形上声

左形右声

右形左声

内形外声

外形内声

5.猜字谜

一点一横长,一撇到南洋,南洋有个人,只有一寸长。(打一字)

百万大军扫白旗,天下无人去对敌。秦王丢了余元帅,大骂将军无马骑。(打四字)

6.情感升华

目前世界掀起了学习汉语的高潮,许多国家都开设了孔子学院,就连中小学也开设汉语课程。作为中国人在感到自豪的同时,更要学好自己的母语——汉语!

(五)小结作业

小结:汉字的音、形、意皆具魅力,足以让每个接近她的人心旷神怡、浑然忘我。汉字之美,还美在她只对真正爱她、懂她的人撩开自己神秘的面纱,希望大家都能够沉醉在汉字的海洋里不知归路。

作业:请同学们课后找一些汉字,体会汉字丰富的内涵。

【板书设计】

图片.png

【答辩题目解析】

1.请你把母、情、车、凹、凸这几个字写在黑板上。

【参考答案】

母:竖折/竖弯、横折钩、点、横、点

情:点、点、竖、横、横、竖、横、竖、横折钩、横、横

车:横、撇折、横、竖

凹:竖、横折折/横折弯、竖、横折、横

凸:竖、横、竖、横折折折、横

2.你这节课的教学目标和重难点是什么?

【参考答案】

我本课的教学目标是:

1.从整体上了解汉字的演变,积累汉字的起源、形体、构成、文化等知识。

2.收集与整理与汉字有关的传说、书法、字谜、隐语等,探究纠正错别字的方法。

3.了解汉字所承载的中华文化,增强民族自豪感。

教学重难点是:

了解汉字构成知识,解决语文学习实际中的问题。

转载请注明:文章转载自 广西教师资格证网 [ http://www.jszg.gx.cn/ ]
文章归属栏目: 面试真题
广西教师资格证网声明:
(一)由于各方面情况的调整与变化本网提供的考试信息仅供参考,敬请以教育考试院及教育局官方公布的正式信息为准。
(二)本网注明信息来源为其他媒体的稿件均为转载体,免费转载出于非商业性学习目的,版权归原作者所有。如有内容与版权问题等请与本站联系。联系方式:邮件952056566@qq.com
  • 扫码进群

    咨询教资报名条件,报名时间等

广西教师资格证专题

技术支持:深圳市广元创优网络有限公司 粤ICP备19080791号

本站为广西教师资格证网站,所有报考信息以广西招生考试院(www.gxeea.cn)为准。

Copyright © 2016-现在 广西教师资格证 版权所有