请关注"NTCE讯考"

学科知识与能力

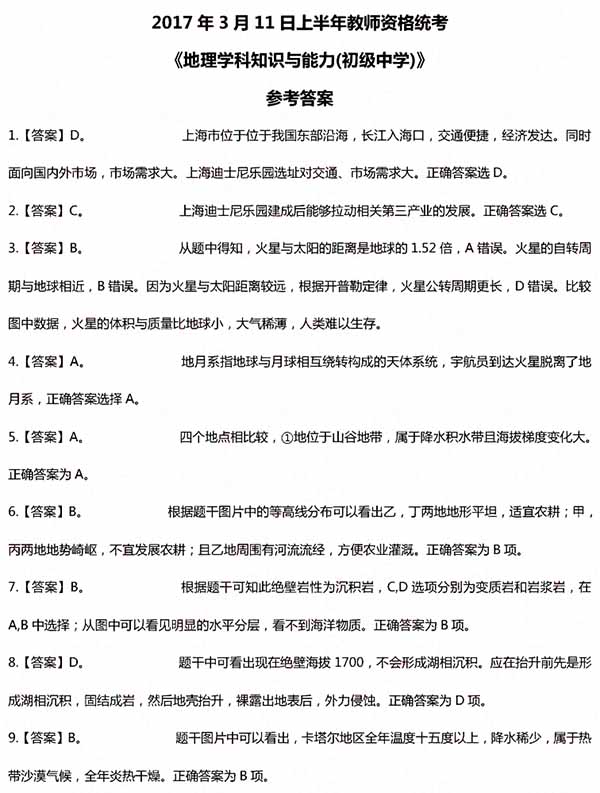
2017上半年中学教师资格证《初中地理学科知识》真题及答案

整理编辑:广西教师资格证网  发布时间:2020-02-25  浏览量:()

2017上半年中学教师资格证《初中地理学科知识》真题及答案

dl01.jpg
dl02.jpg
dl02.jpg
dl04.jpg
dl05.jpg
转载请注明:文章转载自 广西教师资格证网 [ http://www.jszg.gx.cn/ ]
文章归属栏目: 学科知识与能力
广西教师资格证网声明:
(一)由于各方面情况的调整与变化本网提供的考试信息仅供参考,敬请以教育考试院及教育局官方公布的正式信息为准。
(二)本网注明信息来源为其他媒体的稿件均为转载体,免费转载出于非商业性学习目的,版权归原作者所有。如有内容与版权问题等请与本站联系。联系方式:邮件952056566@qq.com
  • 扫码进群

    咨询教资报名条件,报名时间等

广西教师资格证专题

技术支持:深圳市广元创优网络有限公司 粤ICP备19080791号

本站为广西教师资格证网站,所有报考信息以广西招生考试院(www.gxeea.cn)为准。

Copyright © 2016-现在 广西教师资格证 版权所有